Now home to IFT FIRST – Be a part of the solutions and conversations helping to shape the future of food
IFT FIRST is where it happens. Register Now!
Food Health and Nutrition
Food plays a critical role in health outcomes across populations and life stages. IFT coverage analyzes the relationship between food composition, dietary patterns, and human health, drawing on scientific research to assess nutrition science, public health implications, and the role of food innovation in supporting healthier diets.
Nutrition Science
Nutrition science provides the evidence base for understanding how foods affect health. IFT coverage examines research linking nutrients, food matrices, and dietary patterns to physiological outcomes across populations and life stages.
Jan 28, 2026
Nutrition Gets Personal
Genetics, multi-omics tools, wearables, and AI are advancing precision nutrition and predicting individual dietary responses.
Food Technology Magazine
Jan 22, 2026
Tackling Anemia With Turkey Berry
In Ghana, Achiever Foods is leveraging turkey berry, a local crop, to create food products that help combat anemia.
Food Technology Magazine
Sep 29, 2025
How Much Vitamin D Is Too Much?
With fortified products now ubiquitous, the food industry faces new questions about how much vitamin D is too much—and how to deliver it responsibly.
Food Technology Magazine
Sep 22, 2025
Delivering Nutrition in Every Bite
Three food and nutrition experts to talk about the latest science behind foods and ingredients that pack a nutritional punch while tasting great.
Omnivore Podcast
Aug 15, 2025
Human Milk Microbiota and Oligosaccharides in Taiwanese Lactating Mothers
A longitudinal study of Taiwanese mothers found that human milk oligosaccharides and milk microbiota change dynamically during the first year of lactation.
Journal of Food Science
Dec 10, 2024
Nanoencapsulation Boosts Vitamin B6 and B12 Delivery
Researchers developed zein–gum arabic nanoparticles that co-encapsulate vitamins B6 and B12, improving their stability, cellular uptake, and oral bioavailability—suggesting potential applications in fortified foods and nutraceutical products.
Journal of Food Science
Food Technology Magazine
Dietary Patterns and Public Health
Health outcomes are shaped by what people eat over time, not individual ingredients alone. IFT coverage analyzes dietary patterns, population-level nutrition challenges, and the role of food systems in supporting public health goals.
Jan 06, 2026
Probing the Gray Areas of UPF Research
Former NIH researcher Kevin Hall argues that debates about ultra-processed foods are still missing the deeper mechanisms at play—and explains why asking better questions matters more than chasing tidy definitions.
Food Technology Magazine
Sep 16, 2025
Building Food as Medicine Into the Health System
The Rockefeller Foundation's Dana Thomas and IFT's Anna Rosales explore how to move food as medicine programs from pilots to scalable, insurer-funded solutions.
Food Technology Magazine
May 05, 2025
Building a Better Food Ecosystem
Global nutrition and food systems leader Alyson Greenhalgh-Ball shares her passion for creating a healthy food ecosystem that connects the dots between the health of people and the health of the planet.
Omnivore Podcast
Mar 21, 2025
Flipping the Script on Attitudes About Obesity
With the advent of GLP-1 drugs, perspectives about weight management are changing. Ted Kyle hopes the food industry can make some changes, too, to better serve all consumers.
Food Technology Magazine
Mar 07, 2025
Sensory Science for 1.5 Billion People
Riette de Kock is working to democratize sensory science in Africa, factoring in the food preferences and cultural traditions of the continent's large and diverse population.
Food Technology Magazine
Oct 04, 2024
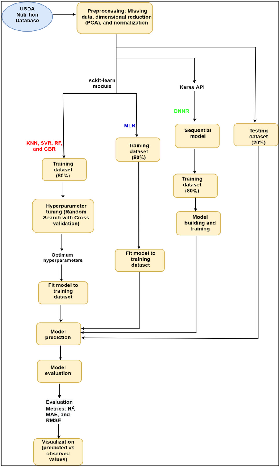
Machine Learning for Caloric and Health Risk Assessment
Researchers investigate the application of machine learning methods to estimate the energy content and classify the health risks of foods based on the USDA National Nutrient Database.
Journal of Food Science
Functional Foods and Bioactives
Certain foods and food components may offer benefits beyond basic nutrition. IFT coverage examines functional foods, bioactive compounds, and the science behind proposed health effects, with attention to evidence quality and regulatory context.
Dec 11, 2025
Corn Bioactives and Health
Corn contains bioactive compounds—including peptides, polyphenols, carotenoids, and phytosterols—that show antioxidant, anti-inflammatory, and metabolic health benefits, though advances in extraction, processing, and bioavailability are needed to fully realize their potential in functional foods.
Comprehensive Reviews in Food Science and Food Safety
Dec 02, 2025
Formulating for Functional Benefits
With consumers increasingly looking for enhanced nutrition, the functional foods market must find a way to balance the addition of in-demand ingredients with minimal processing.
Food Technology Magazine
Sep 15, 2025
Scaling Food as Medicine
The Rockefeller Foundation’s Dana Thomas talks with IFT’s Anna Rosales about scaling up food as medicine programs into sustainable models that can reach millions of people.
Omnivore Podcast
Apr 04, 2025
The Top 10 Functional Food Trends
Consumers are re-prioritizing wellness goals, seeking out healthy hydration, and pursuing new approaches to weight loss—all of which have the potential to ignite functional food and beverage sales.
Food Technology Magazine
Apr 30, 2024
Tapping Into the Power and Potential of Bioactives
As bioactive ingredients move closer to mainstream applications, proponents work to advance awareness of their benefits.
Food Technology Magazine
Feb 26, 2024
Nigella sativa in Functional Foods
Nigella sativa (black cumin) contains bioactive compounds such as polyphenols and volatile oils with antioxidant, antimicrobial, and anti-inflammatory benefits, while also improving the sensory quality and shelf life of baked products.
Journal of Food Science
Reformulation and Health-Driven Innovation
Improving the nutritional profile of foods often requires reformulation. IFT coverage explores strategies to reduce, replace, or rebalance nutrients of concern while maintaining safety, quality, functionality, and consumer acceptance.
Oct 08, 2025
Cultured Meat Reformulation
Cultivated meat could reduce the environmental impact of livestock production while enabling optimization of the lipid profile—such as increasing omega-3 fatty acids and lowering saturated fat—though consumer acceptance, cost, and technological challenges remain barriers to wider adoption.
Comprehensive Reviews in Food Science and Food Safety
Jul 15, 2025
Driving Reformulation With Science and Strategy
A group of scientific experts consider how the food industry can best reformulate foods to reduce fat, salt, and sugar without compromising taste and texture.
Food Technology Magazine
Jul 07, 2025
Reimagining Nutrition Innovation
Food industry thought leader Maha Tahiri discusses the evolution of nutrition innovation, the importance of understanding consumers on a deeper level, and how companies can respond to the challenges of the shifting health and nutrition landscape.
Brain Food Blog
May 05, 2025
The Road to Reformulation
IFT's Renee Leber discusses what lies ahead for product developers in the wake of the U.S. Food and Drug Administration's call for removal of artificial dyes.
Brain Food Blog
Sep 17, 2024
Analyzing Sodium Reduction Strategies
Researchers examine the strategies used in North America to lower sodium in foods—including reformulation and potassium salt replacement—while highlighting the ongoing challenge of maintaining consumer acceptance of lower-sodium products.
Journal of Food Science
Apr 02, 2024
Keeping Chocolate Sweet While Cutting Sugar
Penn State University food scientist Gregory Ziegler experiments with substituting rice flour and/or oat flour to reduce the sugar content of chocolate.
Food Technology Magazine
Nutrition Policy and Guidance
Nutrition guidance influences product development, labeling, and consumer understanding. IFT coverage analyzes dietary guidelines, nutrition policy, and scientific debates that shape how health information is translated into practice.
Feb 23, 2026
Deconstructing America's New Dietary Guidance
Nutrition policy expert Robert Post breaks down the newly released U.S. Dietary Guidelines for Americans, highlighting what’s truly new, what echoes past advice, and why the shifts matter.
Omnivore Podcast
Jan 14, 2026
Déjà Vu and Some Things New in the 2025–2030 Dietary Guidelines
Former USDA nutrition policy leader and senior executive Robert Post reflects on what's positive, what's concerning, and what's confusing in the new national diet and nutrition guidance.
Brain Food Blog
Nov 03, 2025
Defining Ultra-Processed Foods
IFT calls for science-based definitions that focus on nutritional quality, not the degree of processing, to guide future food policy.
Brain Food Blog
Oct 07 2025
Decoding Novel Food Labeling Challenges
An expert weighs in on the current state of federal regulations and guidance on the labeling of novel foods and ingredients and outlines how state laws impact the marketing and labeling of novel foods and ingredients.
Food Technology Magazine
Feb 03, 2025
Navigating the Complex World of Nutrition Policy
A health and nutrition expert shares insights from the National Institutes of Health-U.S. Food and Drug Administration Nutrition Regulatory Science Workshop, including thoughts on the hot-button topic of ultra-processed foods.
Brain Food Blog
Jul 26, 2024
Risk Management: Will Conflicting Perspectives Affect Food Product Development?
As regulatory and legislative bodies reconsider the risks of several common food additives, companies must grapple with a range of potential product development challenges.
Food Technology Magazine
Equity, Access, and Nutrition Security
Healthful diets depend on access to safe, affordable, and nutritious food. IFT coverage examines nutrition security, disparities, and systemic factors that influence health outcomes across communities and regions.
Nov 22, 2025
Algal Lipids for Sustainable Nutrition
Microalgal lipids offer a high-yield, sustainable source of omega-3 fatty acids such as EPA and DHA, with potential to enhance global nutrition while reducing land, water, and greenhouse gas impacts compared with conventional oil crops.
Comprehensive Reviews in Food Science and Food Safety
Nov 17, 2025
Hot Takes on Cool Innovations for Food Security
A pioneering research lab at MIT is tackling global challenges in water and food systems and investing heavily in transformative solutions to food security, water scarcity, and climate issues.
Omnivore Podcast
Nov 07, 2025
A Lowly Legume Moves Into the Spotlight
Bambara groundnut is receiving renewed attention thanks to recent advances that have improved its potential to promote food security.
Food Technology Magazine
Oct 07, 2025
Building a Sustainable Future Together
IFT President Peggy Poole reflects on sustainability initiatives and the circular food system, including research by Michigan State faculty member Eva Almenar and work by the Global Food Traceability Center.
Food Technology Magazine
Jun 04, 2025
Food System Superhero Levente Diosady
A double-fortified salt innovation created by the University of Toronto professor emeritus and winner of the 2025 IFT Lifetime Achievement Award in Honor of Nicolas Appert has provided vital nutrients to millions.
Food Technology Magazine
May 13, 2024
Global Food System Challenge Advances Food Security
Seeding The Future Global Food System Challenge Grand Prize winner HarvestPlus is scaling up its biofortified food program to bolster food security in Sub-Saharan Africa, explains team member Katharina Diehl.
Omnivore Podcast
More Trends & Learning
Looking for more content to stay on top of trends and learning?
Become a Member Today
Get discounts on courses and IFT FIRST, make new connections through Member Connect, and access publications and journals with an IFT Membership.
Subscribe to Food Technology
Food Technology is the leading publication exploring the intersection of business, science, and technology.